Surimi là loại thực phẩm được sử dụng để chế biến thành nhiều món ăn hấp dẫn, từ những món ăn vặt cho đến những món ăn chính. Trong bài viết này, bạn đọc hãy cùng với Cơ Khí Anpha – Anpha Tech tìm hiểu chi tiết về Surimi là gì và các bước trong quy trình sản xuất Surimi từ nguyên liệu đến thành phẩm.
Tổng quan về Surimi
Surimi là sản phẩm thịt cá xay nhuyễn có nguồn gốc từ Nhật Bản và Trung Quốc. Trong tiếng Nhật, Surimi có nghĩa là “thịt xay”.
Thành phần của Surimi có đến khoảng 76% là nước, 15% protein, 6.85% carbonhydrat, 0.9% chất béo và chỉ 0.03% cholesterol. Surimi thành phẩm có màu trắng hoặc trắng ngà, hương vị ngọt thanh nhẹ nhàng, là nguyên liệu được dùng để chế biến ra rất nhiều món ăn phổ biến nhờ hàm lượng protein cao, ít chất béo.

Nguyên liệu cá dùng để sản xuất Surimi
Nguyên liệu chính để làm Surimi là các loại cá có thịt màu trắng như cá rô phi, cá mối, cá đổng, cá đù, cá nục, cá bạt má, cá tuyết và cá hoki. Cá dùng để làm Surimi cần đảm bảo độ tươi sống, thịt mềm, có hàm lượng protein myofibrillar cao tạo cấu trúc kết dính tốt, giúp Surimi làm ra có hình dáng đẹp mắt, đảm bảo tính thẩm mỹ.
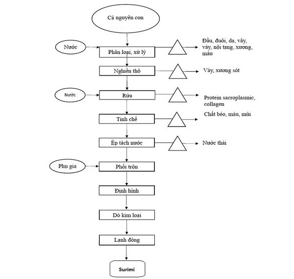
Quy trình sản xuất Surimi chi tiết từng bước
Mỗi bước trong quy trình sản xuất Surimi đều đóng vai trò quan trọng và quyết định trực tiếp đến chất lượng thành phẩm. Bạn đọc có thể tham khảo chi tiết về quy trình sản xuất Surimi Anpha Tech chia sẻ ngay dưới đây.

- Bước 1 – Chọn Lọc, rửa nguyên liệu
Cá tươi sau khi thu mua hoặc đánh bắt sẽ được chuyển về nhà máy để phân loại theo kích cỡ, mức độ tươi sống. Những con cá bị ươn sẽ bị loại bỏ để đảm bảo chất lượng thành phẩm. Sau khi lựa chọn xong, cá được rửa sạch lần đầu để loại bỏ bớt bụi bẩn, vi sinh vật và độ nhớt trên da cá.
- Bước 2 – Xử lý sơ bộ (làm sạch, đánh vảy, cắt đầu đuôi)
Sau khi phân loại xong, cá tươi được chuyển đến một khu vực khác để đánh sạch vảy, cắt bỏ đầu, đuôi, vây, bỏ ruột. Toàn bộ những phần không cần thiết trên thân cá đều được loại bỏ để tránh làm ảnh hưởng đến chất lượng Surimi.
- Bước 3 – Rửa lần 2
Sau khi xử lý sơ bộ xong, cá được rửa lại lần thứ 2 để làm sạch máu, vảy, chất nhầy trong quá trình xử lý cá. Bước này rất quan trọng bởi cá cần được làm sạch để Surimi làm ra không bị tanh, đảm bảo chất lượng.
- Bước 4 – Tách thịt cá (phi lê và loại xương, da)
Tiếp đến, cá sẽ được tách bỏ xương và da, chỉ giữ lại phần thịt phi lê. Ở bước này, tùy vào quy mô xưởng sản xuất mà cá sẽ được tách xương bằng máy chuyên dụng hoặc tách thủ công bởi đội ngũ nhân công lành nghề. Thịt cá thu được sẽ chuyển đến công đoạn tiếp theo để xay thô.
- Bước 5 – Xay thô thịt cá
Thịt cá sau khi tách xương và da xong sẽ được đưa vào máy xay thô. Bước này có tác dụng kiểm tra và loại bỏ những mảnh xương còn sót sau khi tách thịt. Ngoài ra, khi xay thô sẽ phá vỡ cấu trúc sợi cơ, giải phóng protein myofibrillar và giúp bước rửa cá tiếp theo, toàn bộ máu còn sót loại trong thịt sẽ được loại bỏ hoàn toàn.
- Bước 6 – Rửa sạch thịt cá
Sau khi xay thô, thịt cá được rửa lại từ 3 – 4 lần bằng dung dịch nước NaCl và CH3COOH được pha với tỉ lệ phù hợp. Đổ cá vào dung dịch và khuấy nhẹ sau đó để lắng rồi đổ ráo nước, lặp lại từ 3 – 4 lần để loại bỏ hoàn toàn mùi tanh, mỗi lần rửa kéo dài từ 10 – 15 phút.
- Bước 7 – Ép tách nước (khử nước)
Sau khi rửa với dung dịch NaCl và CH3COOH xong, lúc này thịt cá đang ngậm rất nhiều nước nên sẽ được cho vào máy ép để ép bỏ bớt nước trong khoảng 15 phút để độ ẩm của thịt cá giảm xuống còn từ 75%-76%.
Bước tách nước có tác dụng giúp loại bỏ hàm lượng nước dư thừa, đồng thời giúp tăng nồng độ protein, tạo độ dai, đặc cho Surimi khi làm xong.
- Bước 8 – Phối trộn phụ gia
Thịt cá sau ép bỏ bớt nước tiếp tục được đưa sang một bước khác là phối trộn với các chất phụ gia gồm seaphos, k70, superbinder, tinh bột biến tính, đường, muối,… theo công thức chuẩn. Việc phối trộn thịt cá với phụ gia sẽ giúp sản phẩm làm ra có chất lượng, hương vị và kết cấu tốt nhất.
Trong quá trình phối trộn phụ gia, cần cho thêm đá xay hoặc nước lạnh để giữ độ của thịt cá luôn ở mức dưới 10°C. Điều này có tác dụng tránh làm protein bị biến tính.
- Bước 9 – Nghiền mịn
Hỗn hợp Surimi sau khi phối trộn xong sẽ được cho vào máy nghiền để nghiền mịn, cấu trúc mịn giúp Surimi làm ra sẽ dẻo dai hơn.
- Bước 10 – Định hình Surimi
Sau khi nghiền xong, Surimi được đổ vào khuôn để định hình trong khoảng từ 30-60 phút, hoặc cũng có thể kéo dài đến 2 giờ tùy sản phẩm.
Sau khi định hình xong, Surimi được tách khỏi khuôn, một số xưởng sản xuất quy mô lớn sẽ cho Surimi đi qua máy quét dò kim loại để đảm bảo an toàn.
- Bước 11 – Đóng gói, cấp đông để bảo quản
Cuối cùng, Surimi thành phẩm sẽ được đóng gói vào bao bì theo nhiều quy cách khác nhau bằng hệ thống thiết bị đóng gói tự động chuyên dụng. Sau khi đóng gói xong, sản phẩm được đưa vào hệ thống cấp đông nhanh ở nhiệt độ từ -30°C đến -40°C, sau khi cấp đông, Surimi được bảo quản ở nhiệt độ -18°C đến -20°C và để được từ 6-12 tháng mà chất lượng không bị ảnh hưởng.
Những yếu tố nào ảnh hưởng đến chất lượng Surimi?
Chất lượng của Surimi phụ thuộc vào nhiều yếu tố khác nhau, từ nguyên liệu đầu vào đến các bước trong quy trình sản xuất. Cụ thể như:

Nguyên liệu: Độ tươi của cá quyết định trực tiếp đến chất lượng Surimi thành phẩm, do đó khi chọn nguyên liệu cần chọn loại cá tươi để đảm bảo hương vị Surimi làm ra thơm ngon và có giá trị dinh dưỡng.
Công đoạn tách xương cá: Bước tách xương cá cũng ảnh hưởng đến chất lượng của Surimi bởi khi xương không được làm sạch sẽ ảnh hưởng đến trải nghiệm ăn uống của người dùng khi thưởng thức. Ngoài ra, xương còn lẫn trong Surimi cũng có thể làm ảnh hưởng đến chất lượng của sản phẩm.
Công đoạn làm sạch: Ở công đoạn làm sạch cá, không nên rửa cá quá lâu hay khuấy nước quá mạnh sẽ khiến quá trình hydrat diễn ra mạnh mẽ, điều này sẽ gây khó khăn cho bước tách nước, ảnh hưởng đến chất lượng Surimi.
Công đoạn tách nước: Công đoạn này quyết định hàm lượng nước còn lại trong thịt cá, nếu hàm lượng nước trong cá quá cao có thể làm ảnh hưởng đến độ dai của Surimi.
Công đoạn nghiền, trộn: Ở khâu trộn và nghiền nguyên liệu làm Surimi, cần tránh nghiền quá lâu bởi điều này sẽ làm ảnh hưởng đến khả năng kết dính của sản phẩm.
Công đoạn định hình: Những chất phụ gia thêm vào nguyên liệu cũng ảnh hưởng đến chất lượng, giúp cấu trúc của Surimi có độ ổn định khi tạo hình.
Sản xuất Surimi cần những loại phụ gia nào?
Để tạo ra những mẻ Surimi ngon, ngoài nguyên liệu chính ra, các loại phụ gia cũng đóng vai trò rất quan trọng. Dưới đây là một vài loại phụ gia không thể thiếu trong sản xuất Surimi.
- Seaphos: Có tác dụng tăng độ đàn hồi, giúp Surimi không bị mềm, có kết cấu dai chắc khi thưởng thức.
- Đường: Đường được thêm vào Surimi để bảo vệ protein khi cấp đông sản phẩm để bảo quản.
- Tinh bột biến tính: Có tác dụng tạo gel kết dính và giảm giá thành sản phẩm.
- Muối: Giúp loại bỏ tạp chất ở công đoạn rửa, ở bước phối trộn, muối có tác dụng tạo ra độ mặn vừa phải cho Surimi.
Lời kết
Hy vọng bài chia sẻ chi tiết về quy trình sản xuất Surimi, những loại phụ gia quan trọng trong sản xuất Surimi và những yếu tố ảnh hưởng đến chất lượng của Surimi thành phẩm trong bài viết Anpha Tech chia sẻ trên đây sẽ có ích với bạn đọc.


Bài viết liên quan
Quy Trình Sản Xuất Nước Nha Đam Quy Mô Công Nghiệp
Nước nha đam là một món đồ uống được nhiều người ưa thích bởi tính...
Th9
Quy Trình Sản Xuất Linh Kiện Điện Tử Và Kiểm Soát Chất Lượng
Sản xuất linh kiện điện tử là quá trình chế tạo các thành phần cơ...
Th11
Quy Trình Sản Xuất Dầu Nhờn (Dầu Nhớt)
Dầu nhờn (dầu nhớt) là một sản phẩm được sử dụng vô cùng phổ biến...
Th10