Xúc xích xông khói là món ăn quen thuộc trong bữa ăn của người Việt, nó xuất hiện từ những ổ bánh mì kẹp đến những bàn tiệc gia đình. Tuy được dùng phổ biến, quen thuộc là vậy, nhưng quy trình sản xuất xúc xích xông khói diễn ra như thế nào thì không phải ai cũng biết. Bài viết dưới đây, Cơ Khí Anpha sẽ đề cập chi tiết về quy trình sản xuất món ăn này từ A – Z để bạn đọc tham khảo khi cần.
Xúc xích xông khói là gì?
Xúc xích xông khói là loại xúc xích tươi được làm chín và sau đó trải qua công đoạn hun khói bằng gỗ tự nhiên. Chính công đoạn xông khói bằng gỗ tự nhiên này đã tạo nên sự khác biệt, mang lại hương vị đặc biệt không thể nhầm lẫn cho xúc xích xông khói so với các loại xúc xích tươi hay xúc xích tiệt trùng.

Nguyên liệu cần thiết trong sản xuất xúc xích xông khói
Để sản xuất xúc xích xông khói cần đến các nguyên liệu cần được lựa chọn kỹ càng.
- Thịt heo nạc (70-75%): Ưu tiên sử dụng thịt nạc vai hoặc nạc mông còn tươi, có độ đàn hồi tốt.
- Mỡ heo (15-20%): Giúp xúc xích không bị khô và tạo độ bóng bẩy, béo ngậy sau khi chế biến.
- Vỏ collagen: Đây là loại vỏ nhân tạo, được làm từ da động vật dùng tạo hình và định hình cây xúc xích.
- Gia vị: Muối, tiêu, bột tỏi, đường, nước mắm, chất tạo giòn dai hay bột biến tính.
Quy trình sản xuất xúc xích xông khói chi tiết từng bước
Dưới đây là các bước chi tiết trong quy trình sản xuất xúc xích xông khói theo quy mô công nghiệp bạn đọc có thể tham khảo.

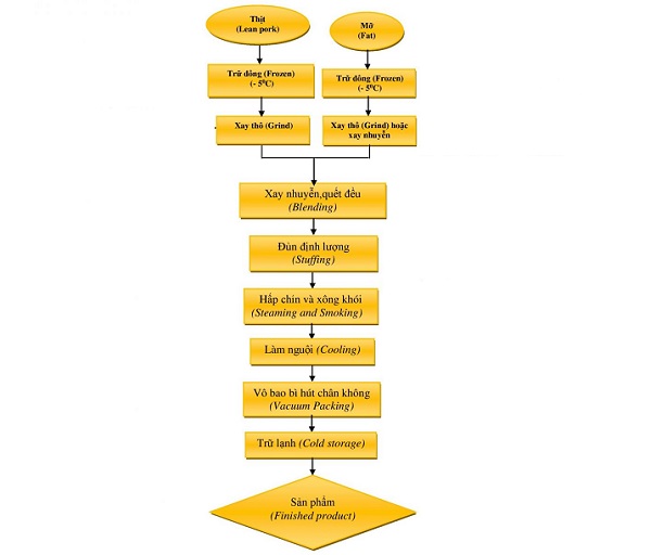
Bước 1 – Cấp đông – rã đông nguyên liệu
Nguyên liệu dùng để sản xuất xúc xích sau khi mổ hoặc thu mua về kho cần phải được cấp đông nhanh ở nhiệt độ -18°C nhằm ức chế vi khuẩn phát triển và giữ cho nguyên liệu tươi ngon. Trước khi tiến hành chế biến xúc xích, nguyên liệu cần được rã đông ở nhiệt độ 2-4°C trong khoảng 12-24 giờ để thịt mềm, dễ dàng cho các công đoạn xử lý chế biến.
Bước 2 – Sơ chế nguyên liệu
Thịt sau khi rã đông xong sẽ được rửa sạch, để ráo nước rồi cắt thành các miếng nhỏ với kích thước khoảng từ 3-5 cm. Việc cắt nhỏ thịt thành từng khối như vậy nhằm loại bỏ phần gân dai nằm xen kẽ trong các thớ thịt, giúp xúc xích mềm mịn, không bị dai.
Sau khi cắt xong, thịt được đưa đi cấp đông lại một lần nữa để bề mặt miếng thịt se lại. Điều này sẽ đảm bảo nhiệt độ khối thịt luôn được duy trì ở mức thấp, chuẩn bị cho công đoạn xay nhuyễn tiếp theo sau.
Bước 3 – Xay nhuyễn thịt và phối trộn gia vị
Kế đến, những khối thịt nhỏ được cấp đông trước đó sẽ được cho vào máy xay công nghiệp cùng với đá viên và xay ở tốc độ cao. Đá được thêm vào trong quá trình xay nhằm giữ cho thịt luôn ở mức dưới 12°C để tránh làm protein bị biến tính và mỡ bị chảy, ảnh hưởng đến chất lượng xúc xích thành phẩm.
Trong quá trình xay, gia vị và các loại phụ gia cũng được cho vào ở giai đoạn cuối, trước khi tắt máy khoảng 2 – 3 phút để tạo thành một khối hỗn hợp nguyên liệu đồng nhất ở dạng dẻo (lúc này hỗn hợp thường được gọi là mọc).
Bước 4 – Nhồi xúc xích và định hình
Khi đã có hỗn hợp nguyên liệu, bước tiếp theo hỗn hợp nguyên liệu này được cho vào máy đùn để đùn vào vỏ. Lực đùn của máy sẽ được điều chỉnh vừa phải để thịt được nhồi chặt, đều, tránh tạo ra bọt khí bên trong. Sau khi nhồi xong, xúc xích được chia thành từng đoạn đều nhau bằng máy buộc chỉ công nghiệp.

Bước 5 – Hấp chín và tiệt trùng
Xúc xích khi đã hoàn tất khâu định hình sẽ được treo lên các xe đẩy để đưa vào tủ hấp. Quá trình hấp xúc xích thường diễn trong khoảng 20-30 phút với mức nhiệt khoảng 75-80°C tùy thuộc vào đường kính của xúc xích nhỏ hay lớn.
Ngoài mục đích làm chín sơ bộ xúc xích thì công đoạn hấp này còn giúp tiêu diệt phần lớn vi sinh vật, ngăn chặn tình trạng xúc xích bị biến đổi, giảm chất lượng.
Bước 6 – Xông khói tạo hương vị đặc trưng
Đây là một trong những công đoạn quan trọng nhất trong quy trình sản xuất xúc xích xông khói. Xúc xích sau khi đã hấp chín sẽ được đưa vào lò để tiến hành xông khói, tạo ra hương thơm đặc trưng của sản phẩm.
Quá trình xông khói xúc xích thường diễn ra ở nhiệt độ 70-80°C trong 60-90 phút. Để đảm bảo xúc xích thành phẩm có màu sắc và hương vị đồng đều thì nhiệt độ và lượng khói trong lò sẽ được kiểm soát chặt chẽ bằng hệ thống kiểm soát tự động.

Bước 7 – Làm nguội và hoàn thiện
Sau khi xông khói xong, xúc xích được làm nguội nhanh bằng hệ thống phun sương hoặc để nguội tự nhiên trong phòng sạch có kiểm soát nhiệt độ đến khi nguội hoàn toàn. Sau đó là lấy mẫu xúc xích thành phẩm để kiểm tra chất lượng để chuẩn bị chuyển sang công đoạn đóng gói.
Bước 8 – Đóng gói, lưu trữ và phân phối sản phẩm
Xúc xích thành phẩm sẽ được đóng gói vào bao bì theo nhiều định lượng khác nhau bằng máy đóng gói xúc xích chuyên dụng. Thông tin định lượng được cài đặt sẵn trên máy. Toàn bộ quá trình đóng gói đều thực hiện tự động để đảm bảo chất lượng vệ sinh an toàn thực phẩm.
Sau khi hoàn tất công đoạn đóng gói, sản phẩm được in date và vận chuyển vào kho lưu trữ, chuẩn bị vận chuyển đi phân phối ra thị trường tiêu thụ.
Những thiết bị cần dùng để sản xuất xúc xích xông khói
Để hỗ trợ cho quá trình sản xuất xúc xích diễn ra nhanh chóng, hiệu suất hơn. Nhiều thiết bị máy móc được ứng dụng vào quy trình như:

- Máy xay thịt thô: Dùng để xay thịt từ miếng lớn thành dạng nhỏ hơn trước khi cho vào máy xay nhuyễn.
- Máy xay giò công nghiệp: Dùng để xay mịn nguyên liệu, là thiết bị quyết định trực tiếp đến độ mịn và kết cấu của xúc xích.
- Máy đùn xúc xích: Dùng để nén và đùn thịt vào vỏ tạo thành những cuộn xúc xích dài.
- Máy buộc chỉ: Giúp định hình xúc xích nhanh chóng thành từng đoạn ngắn với kích thước đồng đều.
- Tủ hấp công nghiệp: Tủ có công suất lớn giúp rút ngắn thời gian hấp chín xúc xích.
- Lò xông khói: Dùng để tạo khói tự động, giúp xúc xích thành phẩm có mùi khói tự nhiên.
- Máy đóng gói xúc xích chuyên dụng: Đóng gói xúc xích vào bao bì theo định lượng, hàn miệng túi, đảm bảo sự đồng đều và tính thẩm mỹ cho sản phẩm.
Lời kết
Với những thông tin chi tiết Cơ Khí Anpha vừa chia sẻ về quy trình sản xuất xúc xích xông khói trong bài viết trên. Mong rằng bạn đọc đã biết xúc xích xông khói – món ăn quen thuộc này được làm từ nguyên liệu gì, trải qua các công đoạn nào để làm ra những túi xúc xích thành phẩm được bày bán phổ biến tại các cửa hàng, siêu thị.


Bài viết liên quan
Quy Trình Sản Xuất Cháo Ăn Liền Tiêu Chuẩn
Cháo ăn liền là một món ăn được nhiều người ưa chuộng với số lượng...
Th4
Tìm Hiểu Quy Trình Sản Xuất Bột Trái Cây Hòa Tan
Nhu cầu sử dụng bột trái cây hòa tan của người tiêu dùng ngày càng...
Th3
Cách Làm Sầu Riêng Sấy Thơm Ngon Giữ Trọn Dinh Dưỡng
Sầu riêng sấy là giải pháp bảo quản lý tưởng giúp giữ trọn vẹn hương...
Th11